新浪河南 城事关注

郑州目标已定:GDP增速达到7%,今年这样拼→

映象网

关注

确定不再关注此人吗

原标题:《郑州目标已定:GDP增速达到7%,今年这样拼→》

地区生产总值增速为7%、新增超百亿企业1~2家、力争省市重点项目数量达到1000个……日前,郑州市人民政府发布《郑州市2023年国民经济和社会发展计划》(以下简称《计划》),公布了2023年郑州市经济社会发展的预期目标。

[目标]

2023年,郑州生产总值目标增速为7%

2023年,郑州要怎么干?

《计划》明确了,郑州2023年的经济社会发展主要预期目标——

地区生产总值增速为7%,规模以上工业增加值增长8%以上,固定资产投资增长15%,社会消费品零售总额增长12%,全社会研发投入强度突破2.6%,一般公共预算收入增长3%以上,常住人口城镇化率提高0.7个百分点,城镇新增就业13万人,城镇调查失业率控制在5.5%以内,居民人均可支配收入与经济增长同步,进出口总值平稳增长,居民消费价格涨幅控制在3%以内,节能减排、降碳指标完成国家及省定目标。

[任务]

2023年,郑州要力争省市重点项目数量达到1000个

目标已定,《计划》对2023年主要任务进行了部署。

《计划》提出,2023年,郑州要抓好工业园区项目建设,大力推进郑州南站枢纽产业园区项目、大运河片区黄河国家博物馆项目、未来产业科技园等郑州高新区扩区基础设施项目、高端智能装备制造产业园基础设施配套建设等郑州经开区扩区基础设施项目建设。

大力推进新基建项目建设,加快以5G为基础的新型基础设施建设,力争新建全市各类充电桩2.5万个、累计建成5G基站4.4万个。持续提升房地产开发投资,加快推进147个保交楼项目进度,着力抓好355个新建商品住宅项目,力争房地产开发投资完成3000亿元。

抓好重大项目谋划,力争省市重点项目数量达到1000个,年度投资突破5000亿元,产业项目投资占比提高到48%以上,省重点项目达到300个以上,产业项目储备数量占比达到60%,总投资超10亿元项目占比达到50%以上。

郑州今年要加快建设独具特色的国际消费中心城市

消费能为经济复苏注入动力,《计划》提出,2023年,郑州要加快建设独具特色的国际消费中心城市。

持续开展商品房促销活动,围绕“1+8郑州都市圈”、盘活存量住房“以租促售”、新兴产业员工在郑安居等政策进行专场推介活动。加快释放汽车消费潜力,加大新能源汽车推广应用力度。

打造国际化消费新场景,不断提升郑东新区CBD商圈商务服务功能,培育芝麻街等一批网红打卡点,力争德化步行街获批国家级商业步行街改造提升试点。持续开展文旅消费活动,扎实开展国家级文旅消费示范城市创建工作。围绕“醉美·夜郑州”品牌打造,挖掘一批“夜美味”深夜食堂,繁荣一批“夜文化”精品剧目,培育一批“夜旅游”消费场所。

在市场主体培育方面,《计划》明确,2023年,力争新增市场主体20万户、全市总量突破200万户,新增超百亿企业1—2家、规上工业企业300家、省级以上“专精特新”企业300家以上,培育“三高”企业累计4000家以上。

围绕打造全国最大的新能源汽车产业基地,推动汽车产能达到300万辆

制造业是实体经济的基础。《计划》要求,2023年,郑州要加快建设先进制造业高地。

加快引进超聚变产业链上下游配套企业,高规格举办世界传感器大会,持续打造中国(郑州)智能传感谷。加快发展新能源及智能网联汽车等5大优势产业,围绕打造全国最大的新能源汽车产业基地,延链补链强链,重点抓好比亚迪刀片电池生产基地、兴港新能源产业园等重大项目,支持海马与行业龙头企业、造车新势力合资合作,推动汽车产能尽快达到300万辆、本地配套率40%以上;筹办好中国(郑州)国际智能网联汽车大赛。

推动国家区域性金融中心建设,推动数字人民币试点城市获批,力争金融业增加值突破1600亿元,新增上市挂牌公司10家,资本市场融资突破1200亿元。

文旅文创融合发展方面,《计划》要求,要加快建成世界级旅游目的地,积极申办世界大河文明论坛,加快中华历史文明全景式集中展示地打造,启动中华文明主题乐园及元宇宙建设筹备,办好第八届中国(郑州)国际旅游城市市长论坛、第七届中国诗歌节,支持新郑市黄帝故里文化旅游区创建国家5A级旅游景区、新密市银基国际旅游度假区创建国家级旅游度假区;推动郑州旅游集散中心、郑州国家级非遗展示馆、郑州中华复兴之路、郑州海昌海洋公园等82个重点文旅项目建设,力争全年旅游接待人数13000万人次,旅游总收入1450亿元。加快“设计河南”先行区建设,一体推进“设计郑州”建设和“设计之都”申报。

2023年,郑州力争全年新增高新技术企业1000家以上

创新是发展的动力,根据《计划》,郑州今年将力争新建省级以上创新引领型平台100家,培育省级以上工业设计中心20家。

此外,要做好高新技术企业培育工作,2023年,力争全年新增高新技术企业1000家以上,全市高新技术企业总量突破6000家。建设发展郑州技术交易市场,争创国家科技成果转移转化示范区。力争全市技术合同成交额超过650亿元,全社会研发投入强度突破2.6%。

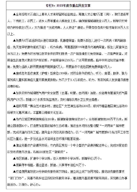
在人才建设上,大力实施青年创新创业行动,力争新吸引20万名青年人才留郑,新引进博士以上优秀青年人才1500名;大力推进“技能河南、人人持证”建设,开展培训35万人次以上。

郑州想要更好地前行,离不开与周边地市的协同发展。

《计划》提出,2023年,郑州要积极落实《郑州都市圈发展规划》,着力打造郑汴许核心引擎。加快推进郑开同城化发展,制定实施《郑开同城化发展规划》,编制郑州市《推进郑开同城化实施方案》,探索建立郑开同城化示范区,支持郑州高新区与兰考县深度合作,积极推进郑开同城化、郑港融合发展、郑洛西高质量发展合作带等取得更多实质性成果。

郑州今年要力争3号线二期建成通车,加快推进陇海路东延等项目建设

城市发展,交通先行。《计划》明确,郑州要建设国际化现代化综合交通枢纽。

2023年,编制印发《郑州市“十四五”现代综合交通运输体系和枢纽经济发展规划》,推动郑州市综合交通运输体系和枢纽经济深度融合发展,打造具有国际影响力的枢纽经济先行示范区。

力争郑州机场三期扩建工程、郑州南站及陇海外绕线工程及郑许、郑洛、焦平等高速公路“13445工程”早日全面开工,加快推进新国道107快速化、陇海路东延等项目建设,持续推进轨道交通6号线一期、7号线一期等三期规划项目建设,加快推进低运量轨道交通建设规划、轨道交通第四期建设规划相关工作。力争实现3号线二期、10号线一期、郑许市域铁路建成通车,新增运营里程94公里。

分享文章到:

相关新闻

//微信分享

推荐阅读

加载中...