郑州全市继续开展4月份“步行生命通道”暨“打卡消防三问”活动
综合
关注来源:郑州消防


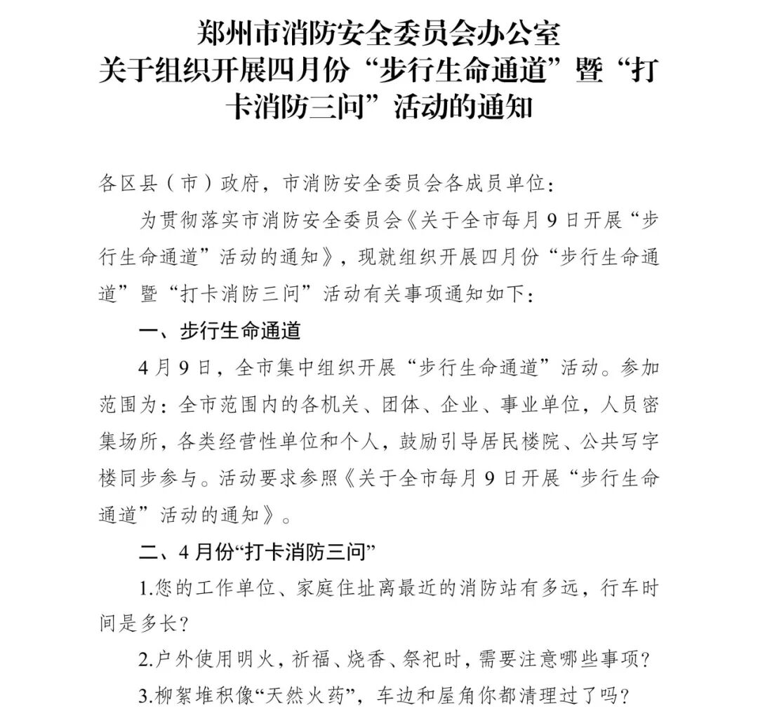
根据郑州市消防安全委员会安排部署,每月9日,郑州全市组织开展“步行生命通道”活动。让各类单位、场所人员及居民,亲身实地体验建筑内疏散通道、安全出口等火灾逃生路径,熟悉逃生路线与关键疏散节点,提升全民消防安全意识与应急疏散能力。
本次“打卡消防三问”



“打卡消防三问” 活动火热开启中!
只需在抖音、微博、微信公众号评论区,
留下你的答案,
就有机会成为幸运儿!
在每月29日,
我们将随机抽取10位幸运粉丝,
帮您预约 “豫见消防” 科普教育基地 !
专人带领沉浸式体验消防科普,
解锁硬核消防知识,
还在等什么?
赶紧来评论区参与打卡,
赢取专属福利吧!